Automate High-Quality Content Creation at Scale

Our AI-Powered Content Generation System leverages the latest advancements in artificial intelligence to produce high-quality content tailored to your needs. This system has been successfully implemented in multiple seven and eight-figure companies, creating high-quality, customized content at lightning speed, slashing production costs and freeing up valuable time.

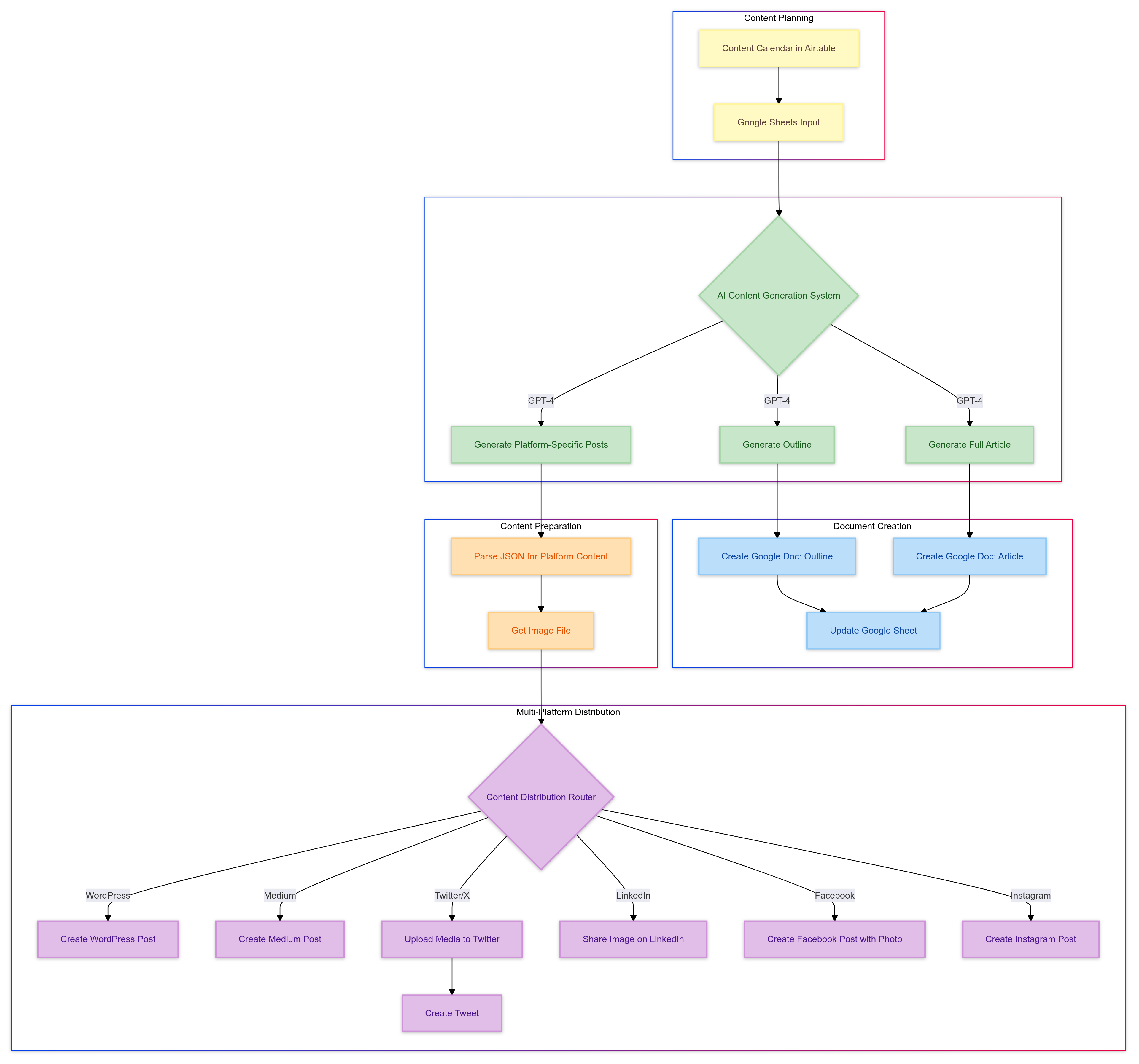
Download An Example System Diagram

A system diagram of automated content creation and distribution
  • Cost Efficiency
    Reduce content production costs from $50-$100 per piece to just 10-20 cents.
  • SEO-Optimized Content
    Every article is optimized for search engines, incorporating primary and secondary keywords, internal and external links, and more.
  • High-Quality Output
    The content generated is indistinguishable from human-written content, passing most AI detection tools with ease.
  • Scalability
    Generate hundreds of articles quickly, each tailored to your specific requirements.
  • Automate Distribution
    Automate distribution across multiple platforms, ensuring maximum reach with minimal effort.

How it works

  • Content Planning
    The content creation process begins by inputting your ideas or connecting to an external stream of ideas from an aggregated calendar or feed. Simply provide your content parameters—title, keywords, word count, and any specific instructions—through a Google Sheet or your preferred input source.
  • AI Content Generation System
    • Generate Outlines
      Using GPT-4o, we take inputs such as the topic, target audience, and key points from the content brief, then use its understanding of content structure to create a logical outline.
    • Generate Full Articles
      Using the generated outline as a guide, the AI system expands each section into full paragraphs, incorporating primary and secondary keywords from the content brief.
    • Generate Platform Specific Posts
      The system takes the full article and adapts it for different platforms, tailored for each platform by extracting key points, rewriting to match platform-specific tone and style.
    • Generate Images For Articles / Posts
      The system extracts relevant keywords and descriptions and uses them as prompts to generate relevant images.
    • Generate Additional Media Types
      We are also capable of augmenting the system to support generation of any kind of media type, lead magnet, presentation, or any other marketing materials you need.
  • Multi-Platform Distribution
    All generated content is centrally stored within a content management system, organized for easy access and streamlined workflow.

Benefits

  • Save Time
    Drastically reduce the time spent on content creation, allowing your team to focus on strategy and creativity.
  • Increase Output
    Scale your content production without scaling your team, meeting the demands of any campaign or content strategy.
  • Enhance Quality
    Ensure consistent, high-quality content that resonates with your audience and meets your brand's standards.

Ready to automate your content strategy?

Let's work together!

Whether you have a specific project in mind or are curious about how our systems work, we'd love to show you how we can upgrade your business to the next level!